5.Каскад с общим эмиттером. |
1.Каскад с общим эмиттером.
В простейшем каскаде с ОЭ входной сигнал подаётся на базу, а цепь эмиттера подключена к общему проводу. Каскады с ОЭ обеспечивают усиление как по току, так и по напряжению. Ток коллектора очень слабо зависит от напряжения на нём, поэтому транзистор со стороны со стороны коллектора в большинстве случаев можно рассматривать как генератор тока Iк с очень большим выходным сопротивлением.

Крутизна
транзистора S=1/(rэ+Rэ), где rэ=fт/Iэ -
диференциальное сопротивление
эмиттерного перехода - выступает в
качестве последовательного
сопротивления во всех схемах,
увеличивает входное и выходное
сопротивление транзистора.
Коэффициент усиления по напряжению
без учёта сопротивления нагрузки Rн
и сопротивления коллектора rк
Кu= -S Rвх= - Rк/(rэ+Rэ).
Знак "минус" говорит об
инверсии сигнала. Это справедливо
при Rк много меньше Rн и rк. В
противном случае необходимо
учитывать их шунтирующее влияние.
rк=1/h22э - выходное сопротивление
коллектора;
h22э - выходная проводимость.
Соответственно при отсутствии Rэ Кu=
-Rк/rэ.
Как видно из приведённой формулы,
каскаду с ОЭ (без принятия
дополнительных мер) свойственны
большие нелинейные искажения, т.к. в
знаменателе есть нелинейная
величина rэ, имеющая сложную
зависимость от тока коллектора.
Уменьшить нелинейные эффекты можно
по следующим направлениям:
- уменьшение влияния rэ путём
установки последовательно с ним
резистора Rэ (местная ООС по току);
- компенсация влияния rэ путём
установки последовательно с Rк
одного или нескольких диодов
динамическое сопротивление
которых равно: rд=fт/Iк, тогда
Кu=(Rк+nrд)/(rэ+Rэ), где n - количество
диодов;

- выбор
оптимального тока коллектора, при
котором минимальны изменения h21э;
- правильный выбор рабочей точки;
- применение местной ООС по
напряжению, которая одновременно
уменьшает влияние ёмкости Ск, так
как шунтирует её:

- выбор
оптимального сопротивления
источника (например, подбором
сопротивления Rп последовательно
со входом;
- уменьшение влияния rэ путём замены
Rк генератора тока (за счёт
стабилизации тока коллектора);
- уменьшение нелинейных эффектов за
счёт применения динамической
нагрузки;
- взаимокомпенсация нелинейных
эффектов за счёт встречной
динамической нагрузки.
Усилительные свойства
транзисторов сохраняются до
напряжения насыщения, которое
может быть в пределах от 0.2...0.3В до
нескольких вольт в зависимости от
тока коллектора. Например, для
маломощных транзисторов при токах
больше 10...20 мА насыщение может
наступать при Uкэ=(1...2)В.
Напряжение Uбэ зависит от
температуры и изменяется на -2.1 мВ/?С.
Поэтому ток коллектора
увеличивается в 10 раз при
увеличении Т? на 30?С. Такая
нестабильность делает смещение
неработоспособным, т.к. даже
небольшое изменение температуры
выводит транзистор в режим
насыщения или отсечки.
Входное сопротивление каскада:
Rвх=Rп+rб+h21э(rэ+Rэ) и имеет ёмкостный
характер.
При отсутствии Rп и Rэ и если
пренебречь rб, то
Rвх=h21э rэ=h21э25/Iк (мА), Ом
Отсюда видно, что Rвх величина не
постоянная, меняется при изменении
входного сигнала, т.к. меняется Iк.
Диапазон изменениявходного
сигнала при Rэ=0, при котором
сохраняется линейный режим, не
превышает 2-fт=50 мВ.
Коэффициент передачи тока h21э не
постоянен и имеет сложную
зависимость для тока коллектора (для
маломощных транзисторов). В
зависимости от типа транзистора
максимум коэффициента передачи
может наступать при токах
коллектора от 1-2 мА для маломощных
транзисторов, до нескольких ампер -
для мощных. В режиме насыщения
наблюдается резкое падение
коллекторного тока независимо от
тока базы, при этом коллекторный
переход оказывается
прямосмещённым.

При
сопротивлении источника сигнала
Rr>Rвх можно считать, что источник
входного сигнала электрически
замкнут накоротко. При этом входной
ток Iвх=Евх/Rr и практически не
зависит от изменяющегося Rвх, где
Евх ЭДС источника сигнала.
Следовательно усиление будет
происходить с малыми нелинейными
искажениями, поскольку зависимость
выходного тока транзистора от
входного практически линейна, хотя
входное напряжение Uвх=IвхRвх -
нелинейно.
Однако не следует думать, что чем Rr
больше Rвх, тем лучше. Для
транзисторного каскада характерна
вполне определённая оптимальная
величина как внутреннего
сопротивления источника сигнала,
так и тока коллектора.Необходимо
также учитывать, что Rк шунтируется
входным делителем каскада.

Ёмкость
коллекторного перехода Ск является
барьерной ёмкостью и зависит от
напряжения на коллекторе, т.е.носит
динамический характер.
Подобно тому как Сэ уменьшается в (Кu+1)
раз в эмиттерном повторителе
благодаря положительной ОС в
каскаде с ОЭ Ск увеличивается во
столько же раз благодаря
отрицательной ОС, что равносильно
подключению параллельно входу
динамической ёмкости Ск (Кu+1). В
большинстве случаев она оказывает
отрицательное влияние, однако
иногда используют и её. В этом и
заключается так называемый эффект
Миллера.
Частоту среза каскада снижает не
только входная динамическая
ёмкость,но и ёмкость нагрузки, в том
числе и монтажа. Расширить полосу
пропускания можно следующим
образом:
- Уменьшить Rн при одновременном
увеличении Iк, т.к. усиление
прямопропорционально Iк/Св;
- применить транзисторы с малыми
ёмкостями переходов;
- отделить нагрузку эмиттерным
повторителем.
Как отмечалось выше, простейший
каскад не обладает
термостабильностью, поэтому
практически не используется. Вот
один из способов так называемой
коллекторной термостабилизации с
приминением отрицательнной
обратной связи по напряжению:

Если взять исходное напряжение Uк равным 0.5Еп, то Rк=0.5Еп/Iк, сопротивление в цепи базы Rб=0.75Еп/Iб=0.5Еп h21э/Iк.
2.Пример коллекторной стабилизации с исключением влияния ООС по переменному току.
Базовый резистор заменён Т - мостом, где С=Кu/F2pн pR1. Обычно R1 принимают равным R2.

3.Каскад с компенсационным смещением на согласованном транзисторе.
Используется для усиления относительно слабых сигналов. Изменение температуры не влияет на работу схемы.

Аналогичный каскад с трансформаторной связью на входе.

4.Каскад с эмиттерной стабилизацией с помощью ООС по току.
RC - цепь, параллельную резистору Rэ применяют для увеличения усиления по переменному току, а так же для коррекции АЧХ каскада. Сопротивление резистора Rэ в зависимости от тока коллекторавыбирают от долей ома в мощных выходных каскадах до нескольких килоом в маломощных. Ток базового делителя желательно иметь примерно в 10 раз больше тока базы.

Цепь смещения при двухполярном питании:

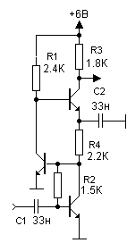
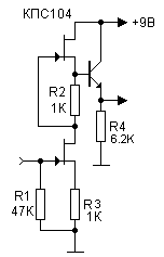
5.Один из вариантов применения токового зеркала для термостабилизации.
За счёт применения Rэ динамический диапазон такой схемы выше, чем у каскада с компенсационным смещением на согласованном транзисторе.

6.Трёхкаскадный усилитель со взаимной стабилизацией всех каскадов на токовом зеркале Уилсона.
Коэффициент усиления - 5000 и более. Недостаток - низкая нагрузочная способность, проявляющаяся в явно выраженных искажениях в виде чётных гармоник.

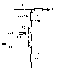
7.Усилитель с комбинированной стабилизацией на составном транзисторе Шиклаи.
Входное сопротивление каскада - около 200 кОм, коэффициент усиления Кu=K2/K3=10.

8.Составной транзистор с генератором тока вместо Rк.
Позволяет получить усиление 20000 и более. Реализовать такое усиление можно только при работе каскада на составной эмиттерный или истоковый повторитель.

9.Каскад с общим истоком.
В отличие от каскада с ОЭ нелинейные искажения значительно меньше, поскольку напряжение отсечки Uотс=1..5В намного больше, чем температурный потенциал fт=25мВ биполярных транзисторов. Линейная областьвходных напряжений значительно шире и сильно зависит от выбора рабочей точки Iсп/Iсmах , где Iсп - ток стока покоя, I сmах - максимальный ток стока.

10.Каскад с повышенным благодаря следящей связи входным сопротивлением.

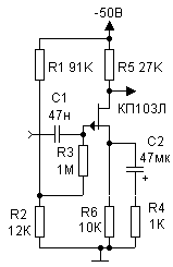
11.Малошумящий усилитель.
Коэффициент
усиления -10;
полоса пропускания, Гц - 5...25000;
номинальное входное напряжение -150мВ;
максимальное входное напряжение -
700мВ;
коэффийиент шума - 80...85 дБ;
коэффицмент гармоник - <0.05%

12.Усилитель с разветвлением сигналов на несколько каналов с помощью истоковых повторителей.

13.Усилитель с динамической нагрузкой.
имеет коэффициент усиления около 100...150. Благодаря съёму сигнала с эмиттера транзистора VT2 каскад имеет низкое входное сопротивление. Номинальное входное напряжение - 20мВ.

14.Повышение эффективности динамической нагрузки с помошью токового зеркала.

15.Каскад с ОИ с динамической нагрузкой (Ку=500).

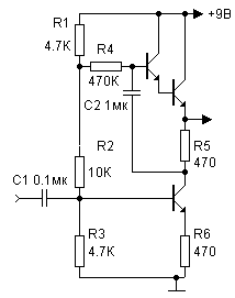
16.Усилитель с эмиттерным повторителем в качестве буферного каскада.

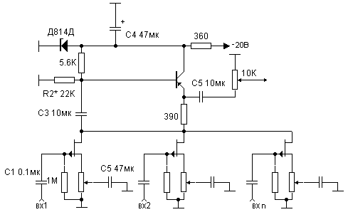
17.Малошумящий микшер для микрофона.

18.Усилительный каскад в интегральном исполнении.
Для получения необходимой АЧХ или её коррекции вместо Rк или параллельно ему включают различные (параллельные или последовательные) LC - или RC - цепи. Входное сопротивление каскада с общей базой (ОБ) на определённых частотах имеет индуктивную сосставляющую, которую можно использовать для ВЧ - коррекции.

19.НЧ - коррекция с помощью отражателя тока.

20.Малошумящий усилитель со встречной динамической нагрузкой.
Кус=10. Минимального уровня шумов добиваются подбором R5, который зависит от напряжения питания. При этом ток коллектора обычно находится в пределах 30...50 мА.

21.Каскад со встречной динамической нагрузкой.
При работе такого каскада на каскад с высоким входным сопротивлением коэффициент усиления может достигать 5000.

22.Мостовая схема для увеличения мощности в 4 раза.
Для управления используются противофазные сигналы.

23.Выходной каскад усилителя мощности.
Благодаря применению дополнительных транзисторов VT5, VT6 исключены сквозные токи.
