11.Синхронные выпрямители. |
Диодный
выпрямитель прямоугольного
напряжения, выполненный на
теоретически идеальных диодах, не
может иметь КПД выше 94.6% если
напряжение на нагрузке равно 5В.
Такой же выпрямитель на реальных
диодах с падением напряжения 0.8В не
позволяет получить КПД выше 86.2%.
Диоды Шоттки с падением напряжения
0.5В позволяют получить КПД 0.909.
Применение синхронного
выпрямителя (СВ) на полевых МДП -
транзисторах с падением напряжения
0.1...0.2В повышает КПД до 0.962 и более.
n=Uэф/(Uэф-Uси нас)
.Входные ёмкости полевых МДП -
транзисторов больше выходных, но
значительно меньше чем у
соответствующих биполярных
транзисторов. Так, например, у КТ908
Свх=10нФ, в то вреия как у 75 - ваттного
2П904 Свх - не более 200пФ.
Характеристики переключения
измеряются долями и единицами
наносекунд, что на один - два
порядка превосходит
быстродействие биполярных
транзисторов.
Недостатки:
- значительная амплитуда входных
отпирающих импульсов (от 5 до 15 В);
- спад крутизны S при больших токах
стока.
Анализ вольт - амперных
характеристик некоторых МДП
транзисторов при Uж=15В

позволяют
сделать следующие выводы:
- при снижении тока, протекающего
через транзистор, пропорционально
снижается напряжение сток-исток, т.е.
при параллельном включении
дополнительно повышается КПД;
- потери мощности на управление
незначительны, т.к. ток в цепи
затвора близок к нулю;
- на затвор необходимо подавать
максимально возможный потенциал
как прямом, так и в запирающем
направлении.
Основные требования к МДП -
транзисторам для применения в СВ:
- прибор должен быть полностью
закрыт при нулевом потенциале
затвора или при подаче на затвор
запирающего потенциала;
- сток и исток прибора должны быть
взаимозаменяемыми, т.е. прибор
должен отпираться в обратном
направлении так же хорошо, как и в
прямом.
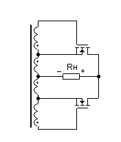
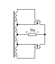
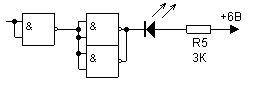
По способу управления схемы СВ с
полевыми транзисторами делятся на
две группы:
- с управлением по цепи затвор - сток:


- с управлением по цепи затвор - исток:


В свою очередь
по способу включения транзисторов
СВ бывают:
- прямого включения


- инверсного включения


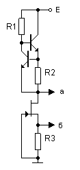
Чаще используют схемы инверсного включения. Схемы


при выпрямленном напряжении 10...15 В (зависит от Uзи нас) можно упростить до вида
и
соответственно.
При работе СВ на нагрузку с
ёмкостной реакцией необходимо
управление транзисторами в
зависимости от зарядного тока, что
позволяет схема с трансформатором
тока (с инверсным включением
транзисторов и с управлением по
цепи затвор - исток):

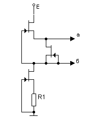
ПТ как переменный электрически управляемый резистор.
При
относительно малых стоковых
напряжениях (меньше Uси нас)
открытые каналы ПТ ведут себя
практически как линейные резисторы,
проводимость которых зависит от
напряжения затвора.
Проводимость транзистора с
управляющим p-n переходом:
Gк=Gко(1-Uзи/Uзи отс)
Проводимость МДП - транзистора с
индуцироавнным каналом:
Gк=b[Uзи - Uзи пор]
где b - постоянный коэффициент,
зависящий от геометрических
размеров и материала диэлектрика с
размерностью A/B.
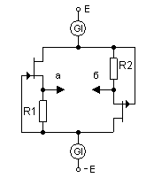
При смене полярности стокового
напряжения линейность
сопротивления (или проводимости )
не нарушается, поэтом полевой
транзистор может использоваться
как переменный электрически
управляемый линейный резистор для
постоянного и переменного токов.
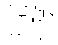
В качестве примера на рисунке
показан управляемый аттенюатор
схемы АРУЗ магнитофона:

В качестве
активного элемента можно
использовать транзистор типа КП103К(Л,М)
или набор транзисторов типа КР504НТ3В.
Следует заметить, что на обратное
напряжение стока накладываются
дополнительные ограничения. Для ПТ
с управляющим p-n переходом
необходимо, что бы [Uси] =< [Uзи] + 0.5В,
в противном случае при воздействии
обратного стокового напряжения
участок управляющего p-n перехода
возле стока окажется открытым
настолько, что в стоковом цепи
потечёт значительный прямой ток
затвора, нарушающий линейность
резистора.
Если подложка МДП - транзистора
имеет отдельный вывод, диапазон
обратных стоковых напряжений можно
увеличить, подав на подложку
относительно истока запирающее
напряжение.
Для ПТ с управляющим p-n переходом
минимальное значение
регулируемого сопротивления
соответствует полностью открытому
каналу (при Uзи=0), максимальное
теоретически равное бесконечности,
но на практике ограниченное
условием [Uси] =< [Uси нас]/2
Дальнейшее увеличение
сопротивления канала путём
увеличения Uзи приводит к
уменьшению Uси нас, из-за чего
нарушается линейность резистора
для прямых стоковых напряжений.
Начальные участки семейства
стоковых характеристик полевого
транзистора с управляющим p-n
переходом:

Начальные участки семейства стоковых характеристик МДП - транзистора:

Зависимость сопротивления канала от напряжения затвора для транзистора типа КП102:

Зависимость сопротивления канала от напряжения затвора для транзистора типа КП303:

для этой схемы включения:

В качестве
электрически управляемого
резистора ПТ используют в
управляемых RC - фильтрах,
генераторах, аттенюаторах для
осуществления автоматической
регулировки усиления (АРУ) и других
устройствах.
Электрически управляемый RC -
генератор с трёхзвенной
фазосдвигающей цепочкой в цепи
обратной связи:

Каждое звено
цепочки создаёт сдвиг по фазе на 60°,
при этом суммарный сдвиг
составляет 180°, т.е. возникает
положитеольная ОС на частоте
f=(3^0.5)RC/2=0.85RC
где R - сопротивление звеньев
фазосдвигающей цепи.
Необходимо учесть, что коэффициент
передачи трёхзвенной
фазосдвигающей цепи равен 1/29,
поэтому коэффициент усиления
активного элемента должен быть К=>29.
Применение отражателя тока в
гетеродине повышает стабильность
частоты примерно на порядок по
сравнению с обычным генератором:

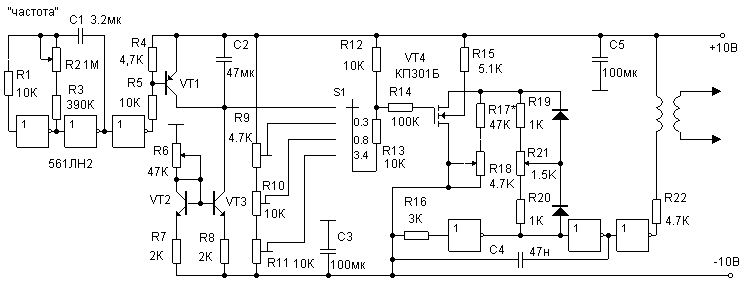
Простой генератор качающейся частоты (от 300Гц до 3.4кГц):

Период качания
от 0.15 до 0.5 с устанавливают
резистором R2. На транзисторах VT1 - VT3
и конденсаторе С2 собран генератор
пилообразного напряжения,
амплитуда которого, а
соответственно и верхняя частота
качания регулируются резистором R6.
Нижнюю частоту устанавливают
резистором R18. С помощью
переключателя S1 можно установить
необходимые дискретные частоты.
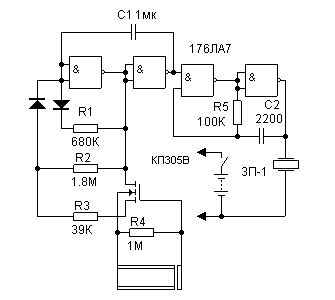
Простой индикатор скрытой проводки:

Вдали от токоведущих частей он издаёт короткий звуковой сигнал частотой около 3кГц и периодом следования около 2 с, длительность которого определяется элементами R1, R2, C1. По мере приближения к токоведущим частям частота следования звуковых сигналов повышается. В качестве датчика использован конденсатор в виде кружка из двустороннего стеклотекстолита, одна обкладка которого припаяна к гильзе - корпусу и подключена к подложке ПТ, а вторая - к затвору.
Вариант прибора со световой индикацией:

Пример усилителя с регулируемым коэффициентом передачи:

Коэффициент передачи можно изменять в пределах от 1 до 1000, при этом искажения малы вплоть до ограничения сигнала напряжением питания. Уменьшению искажений способствует линеаризирующая цепочка R2C1.
Другие способы компенсации нелинейности:


Частным случаем усилительного режима является ключевой режим, характеризующийся двумя крайними состояниями. Достоинством электронного ключа на ПТ является высокое быстродействие и практически полное отсутствие расхода мощности коммутируемого сигнала. Для примера, ослабление ключа, представленного на этом рисунке:

- более 80дБ на частоте 100МГц.
Пример упрощённого аналогового ключа:

Инжекционно - полевой транзистор (ИТП) представляет собой прибор с отрицательным дифференциальным сопротивлением на основе биполярного и полевого транзисторов - так называемого негатрона. Эквивалентная схема негатрона:

Вольт - амперная характеристика ИПТ:

Пример реализации генератора импульсов:

После подачи
напряжения питания на генератор
конденсатор C1 заряжается до
напряжения Umax , после чего
происходит лавинообразное
включение ИПТ, который вызывает
разряд конденсатора до напряжения
Umin, после чего ИПТ выключается и
процесс повторяется.
Период колебаний изменяется от 2 до
100 мс при изменении сопротивления
резистора R1 от 1.7 до 100МОм.
Усовершенствованный генератор,
коэффициент перестройки по частоте
которого на проядок больше (Т=0.4...240мс
при изменении R1 от 0.03 до 34 МОм):

Каскодный аналог негатрона:

может эффективно использоваться в генераторных устройствах, датчиках, фильтрах, компенсаторах затухания сигнала, в линиях связи, в устройствах задержки и памяти. Вольтамперная характеристика такого негатрона:

Питание негатронов от одного или двух генераторов тока способствует улучшению стабильности характеристик и расширению их функционольных возможностей:


Вольтамперная характеристика негатрона с генератором тока:

При соответствующем выборе параметров элементов схемы

вольтамперная характеристика может проходить через ноль тока и напряжения:

Поэтому он может эффективно использоваться в компенсаторах затухания сигнала в линиях связи, для улучшения параметров широкополосных трансформаторов, в устройствах памяти.
Другая разновидность полевых транзисторов - ДМОП транзисторы, которые изготавливают методом двойной диффузии с горизонтальной структурой [n-p-n-n] и индуцированным каналом n - типа. Такой транзистор представляет собой интегральную схему, состоящую из множества МОП - транзисторных ячеек, соединённых параллельно. Каждая из ячеек и в целом мощный полевой транзистор могут быть представлены эквивалентной схемой, включающей последовательно три полевых транзистора (обогащённый, обеднённый и с p-n переходом), шунтированные паразитным биполярным транзистором (также мощным), поскольку количество биполярных транзисторов, включённых параллельно, равно количеству ячеек.